playace上岸界面

新闻资讯

广西playace登陆界面集团加入2020年两广畜牧兽医岑岭论坛

揭晓日期:2020-11-30 14:49:37 ??浏览:4464

2020年“两广畜牧兽医岑岭论坛”于2020年12月4日-6日在南宁市五象山庄举行,,,,,,,广西playace登陆界面集团组团加入。。。。。通过参会与业界大咖交流,,,,,,,学习养殖新手艺,,,,,,,掌握非瘟防控新步伐,,,,,,,共建猪业相助新生长。。。。。


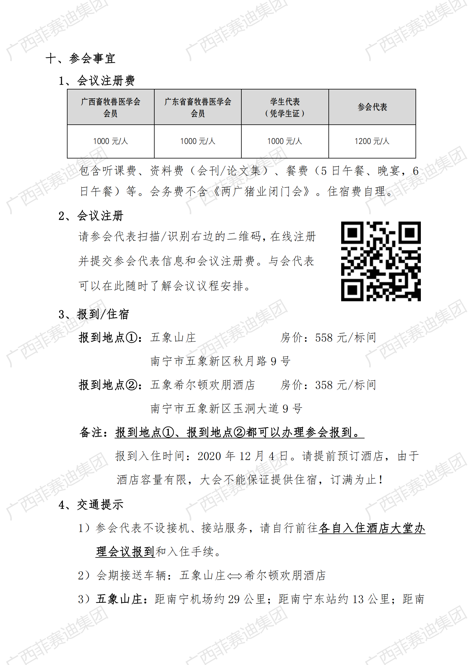
微信图片_20201205094225两广论坛(参会通知)1125_00


咨询热线

0771-3134323
7*24小时效劳热线

?

关注微信

二维码扫一扫添加微信
返回顶部
【网站地图】【sitemap】